¿Qué es un Blog?
Blogs Educativos
El desarrollo de los servicios Web 2.0, ha permitido que los docentes tengan en sus manos, nuevos recursos con los que pueden enriquecer sus prácticas de aula.
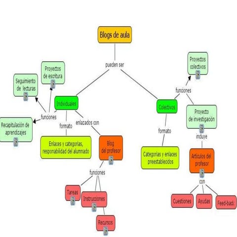
Uno de los servicios más conocidos por los docentes son los Blogs, los cuales permiten publicar información de manera cronológica o en orden jerárquico. En realidad, construir un Blog no es nada complicado, lo realmente retador, es diseñar una buena estructura de publicación, que permita encontrar la información de manera efectiva y rápida. Sin olvidar el aprovechar, las diferentes herramientas y servicios Web 2.0, que permitan enriquecer con información multimedial (video, presentaciones, podcast, imágenes) las publicaciones.
La recomendación para diseñar una buena estructura de publicación es definir primero el Objetivo del Blog. Ya que esto nos dará la pauta de nuestro diseño. Por ejemplo, si se quiere usar el Blog como repositorio de recursos para la clase, el diseño debe estar enfocado a clasificar los recursos según el tipo (video, podcast, presentaciones, imágenes). Ahora, si se desea publicar en el Blog las Actividades de Aula o Unidades Didácticas, el diseño debe estar enfocado a clasificar la información por grado o área. Otro tipo de publicación, podria ser como página institucional del colegio, en cuyo caso, el diseño debe enfocarse a mostrar la misión, visión, ubicación, entre otras caracterÃsticas de la IE.
¿Por qué tener un Blog?


0 Comentarios